学校共青团理论研究的学术高地    学校共青团思想创新的前沿阵地
学校共青团咨询决策的重要基地

所在位置: 首页 > 通知公告
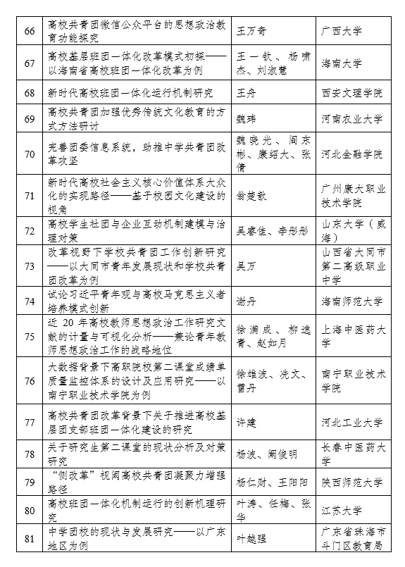
全国学校共青团2018年学术年会“入选论文“名单
发稿时间:2018-01-17 来源:

附件1

全国学校共青团2018年学术年会“入选论文”
名单

(按照第一作者姓氏拼音顺序排序)

一等奖.png

  


bet官网365.com

地址:北京市海淀区学院路30号北京科技大学天工大厦A309

电话:010-62333385